Get to know us




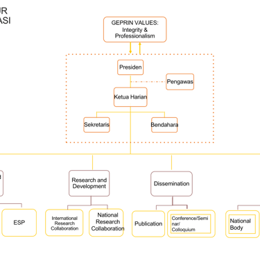
Structure Organisation
CO-FOUNDERS


President : Dr. Nurmala Elmin Simbolon
Dr. Simbolon is a Professor of English medium education at Politeknik Negeri Pontianak. She earned her doctoral degree at Curtin University, Australia. Her research interests include teacher collaboration and professional development in English medium instruction (EMI), content, English for Specific Purposes (ESP) and content and language integrated learning (CLIL in higher education. Her work can be found at
She can be contacted at nurmalasimbolon@polnep.ac.id.


Internal Advisor: Syariful Muttaqin, Ph. D.
Dr. Muttaqin is an Assistant Professor at Universitas Brawijaya Malang Indonesia. He has been working in the field of English-medium instruction and its implementation at higher education institutions in Indonesia. He teaches Global Englishes and Internationalization at the Masters’ programme in Linguistics Universitas Brawijaya, Malang. Some of his research works are in diffusion of EMI at higher education institutions, professional development for EMI lecturers, EMI policy, and higher education internationalization. He can be contacted at smuttaqin@ub.ac.id. His publications can be accessed at https://scholar.google.co.id/citations?user=n7W1cb8AAAAJ&hl=id


Chairperson : Nizamuddin Sadiq, Ph. D.
Dr. Sadiq is a government employee assigned to the Department of English Language Education at Universitas Islam Indonesia. He is an Associate Professor of multilingualism with English (in Global Englishes and English-Medium Instruction) in the same university. He completed his doctoral degree from the Department of Applied Linguistics for English Language Teaching, University of Southampton, England. His research interests are related to issues and developments related to English as a Lingua Franca (ELF), English-within-multilingualism, English-Medium Instruction (EMI), Language Ideologies, Language Education Policy in Higher Education, Sociolinguistics, Schoolscape Linguistics, and Formula 33-based Learning English. He could be reached at: nizamuddin.sadiq@uii.ac.id
https://www.scopus.com/authid/detail.uri?authorId=57866198300
https://scholar.google.co.id/citations?user=3GjjI4MAAAAJ&hl=id


Secretary 1
Dr. Santi Erliana is an assistant professor at Institut Agama Islam Negeri (IAIN) Palangka Raya. She completed her master and doctoral degree on English Education from Universitas Negeri Malang, Indonesia. She has published some research article on Q1 and Q2 Scopus-indexed journal and SINTA indexed journal. She can be reached at: santi.erliana@iain-palangkaraya.ac.id
Secretary 2
She is an English lecturer at Universitas Muhammadiyah Banjarmasin, South Kalimantan. She is a doctoral student at the Department of English, Faculty of Letters, Universitas Negeri Malang now. Her research interests are Teaching English for Foreign Language, English for Specific Purposes, English Medium of Instruction, Curriculum and Material Development, Writing and Language Assessment. She has been writing some journal articles and has been published. She can be contacted via email at tenny28@umbjm.ac.id.




Treasurer : Dr. Frida Unsiah
Dr. Frida Unsiah, M.Pd is a lecturer of the Study Program of English Language Education at Faculty of Cultural Studies Universitas Brawijaya. She enrolled her Master and Doctorate Degrees in ELT at Universitas Negeri Malang. Her research interests are English Medium Instruction (EMI), Bilingualism, English for Specific Purposes (ESP), and Teaching English as a Foreign Language (TEFL). She has been writing some articles related to her research interests and published in some accredited and indexed journals. She can be contacted at: frida_unsiah@ub.ac.id
COMMITTEE
Education & Professional Development Division
Dr. Nancy Lumban Batu is an Associate Professor of Maritime English at Sekolah Tinggi Ilmu Pelayaran in Jakarta. Her research interests cover maritime education, professional identity formation and english as lingua franca, mostly in maritime contexts. Email: nancy@stipjakarta.ac.id
Lumban Batu, Purnama N.F. - Author details - Scopus Preview
Head
Mohammad Romadhoni is pursuing a Ph.D. in Asia-Pacific Regional Studies, with a minor in Education and Human Potential Development, at National Dong Hwa University in Taiwan. In addition to his studies, he works as a research assistant and English tutor at the university's language center. His research interests include language policy, bilingual education, English as a medium of instruction (EMI), and teaching English as a foreign language. Email: mohammadromadhoni93@gmail.com
EMI Coordinator
Corry is an English lecturer in Universitas Darma Agung, Medan. Currently, She is a PhD student at Atma Jaya University, Indonesia, majoring in English Applied Linguistics. Her research interests focus on EMI,ESP/EAP,ELT,SLA, and sociolinguistics. She can be contacted at siagiancorry543@gmail.com
EAP Coordinator
Nurhalimah is a full-time lecturer in the Hotel Management study program, the Tourism Department at Politeknik Negeri Banyuwangi. Her research interests include English for Specific Purposes (ESP), mainly in Tourism and Hospitality, Language Teaching Methodologies, and Educational Tourism Interpretation. Her works in the academic field can be found in: https://scholar.google.com/citations?user=vFgYl7UAAAAJ&hl=en and https://orcid.org/0000-0002-5748-7214.
She can be reached at nurhalimah@poliwangi.ac.id.
Research and Development Division
Leviana Vinanda is a postgraduate (Ph.D.) student at the University of Southampton and a member of Centre for Global Englishes (CGE). Her research interests include English as a Lingua Franca (ELF) in pedagogy, intercultural communication, and researcher-practitioner collaboration. She is currently involved in a project creating a digital companion for a textbook, Global Englishes: A Resource Book for Students (4th Edition) authored by Prof. Jennifer Jenkins and Dr. Sonia Moran Panero.
Her works in the academic field can be found in: https://orcid.org/0000-0002-5126-0799.
Head
Dr. Isry Laila Syathroh, M.Pd is a full-time lecturer of English Language Education study program at IKIP Siliwangi – West Java. She is also a trainer at Kelas Kreatif Indonesia Foundation. She earned her Master and Doctorate degree in English Language Education from Universitas Pendidikan Indonesia. Her research interest is about technology integration in EFL classes. In addition to teaching and researching, she has written several fiction and non-fiction books. Her newest book is entitled: “Life Today”, the national English textbook for Phase F, based on the Kurikulum Merdeka, published by the Ministry of Education and Culture - Indonesia. She can be contacted at: islaisya@ikipsiliwangi.ac.id.
National Research Collaboration Coordinator
International Research Collaboration Coordinator
Dr. M. Faruq Ubaidillah teaches at the Department of English Language Education, Universitas Islam Malang (UNISMA). He obtained PhD (by research) in language education specializing in language teacher identity from Yogyakarta State University. Currently, he investigates the construction of EFL teacher identity in the midst of Global Englishes era. His works have appeared in Journal of AsiaTEFL, Issues in Educational Research, Korea TESOL Journal, The New English Teacher, etc. He can be contacted through email: mfubaidillah@unisma.ac.id
Dissemination Division
Komilie Situmorang is an assistant professor. She teaches English medium education at Universitas Pelita Harapan. Her research interests include English medium instruction (EMI), English for Specific Purposes (ESP) in nursing, multimodalities, and translanguaging. Her work can be found at https://scholar.google.co.id/citations?user=_TG9MsAAAAAJ&hl=en
She can be contacted at komilie.situmorang@uph.edu
Head
Yulia Hapsari is an assistant Professor in the Study Program of English Language Education, Universitas Brawijaya. Her research interests include language acquisition, sociolinguistics, and multilingual teaching. She can be contacted at hapsari.yulia@ub.ac.id
Dissemination Coordinator
Publication Coordinator
Dini Irawati, M.Pd is a Lecturer at Universitas Islam Negeri Sultan Aji Muhammad Idris Samarinda. She completed her master degree on English Education from Universitas Negeri Malang, Indonesia. She has published some research articles Internasional indexed journals and SINTA indexed journal. She can be reached at (dinisukirno@gmail.com)
Google scholar ID UPpLTz4AAAJ
Orcid ID 0000 0002 9595 6544
Sinta ID 6704048
Partnerships Division
Dr. Sri Lestari is an assistant professor at Universitas PGRI Madiun. She completed her doctoral degree in English Education from Universitas Negeri Semarang, Indonesia. She has published some research articles in Q2 Scopus-indexed journals and SINTA-indexed journals. She can be reached at lestarisri@unipma.ac.id
Google scholar ID: https://scholar.google.co.id/citations?user=N0ZyD5cAAAAJ&hl=id
Orcid ID: https://orcid.org/0000-0002-4170-5731
Head
National Body Partnership Coordinator
International Body Partnership Coordinator
Dedi Febrianto is a PhD student at The University of Queensland. He also serves as a lecturer at Politeknik APP Jakarta, where he teaches English for Specific Purposes (ESP) and conducts research on language-related issues in educational contexts. His current research project explores language policy and planning, particularly on medium of instruction policies in vocational education settings. He can be reached at d.febrianto@student.uq.edu.au
